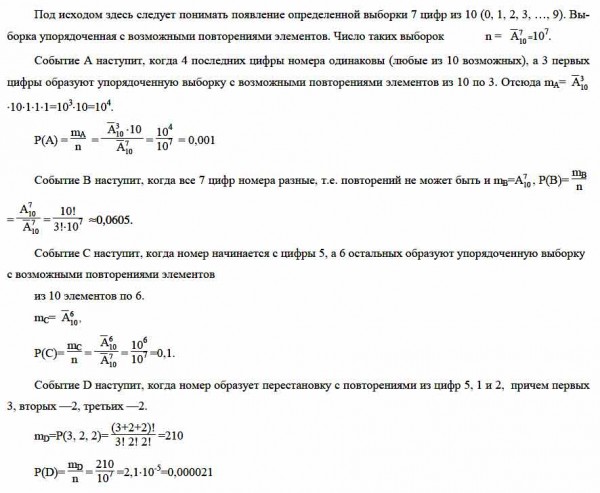
Телефонная книга раскрывается наудачу и выбирается случайный номер телефона. Считая, что номера состоят из 7 цифр, причем все комбинации цифр равновероятны, найти вероятности следующих событий:
А — четыре последние цифры телефонного номера одинаковы; В — все цифры различны; С — номер начинается с цифры 5; D — номер содержит три цифры 5, две цифры 1 и две цифры 2.
спросил 15 Апр, 18 от Olga_der в категории экономические


решение вопроса

+2

решение к заданию по математике
 

ответил 15 Апр, 18 от sweтлaна
0
с учетом того, что нет номеров начинающихся на 0, вероятность события В найдена неверно
ответил 23 Дек, 20 от Елена

Связанных вопросов не найдено

Обучайтесь и развивайтесь всесторонне вместе с нами, делитесь знаниями и накопленным опытом, расширяйте границы знаний и ваших умений.

Популярное на сайте:

Как быстро выучить стихотворение наизусть? Запоминание стихов является стандартным заданием во многих школах. 

Как научится читать по диагонали? Скорость чтения зависит от скорости восприятия каждого отдельного слова в тексте. 

Как быстро и эффективно исправить почерк?  Люди часто предполагают, что каллиграфия и почерк являются синонимами, но это не так.

Как научится говорить грамотно и правильно? Общение на хорошем, уверенном и естественном русском языке является достижимой целью.