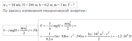
Тело с начальной скоростью 14 м/с падает с высоты 240 м и углубляется в песок на 0,2 м. Определите среднюю силу сопротивления песка. Сопротивление воздуха не учитывать. Масса тела 1 кг
спросил 12 Фев, 17 от simaks в категории школьный раздел


решение вопроса

+4

Решение к задаче по физике представлено в виде картинки и приложено к ответу

ответил 12 Фев, 17 от sofika

Связанных вопросов не найдено

Обучайтесь и развивайтесь всесторонне вместе с нами, делитесь знаниями и накопленным опытом, расширяйте границы знаний и ваших умений.

Популярное на сайте:

Как быстро выучить стихотворение наизусть? Запоминание стихов является стандартным заданием во многих школах. 

Как научится читать по диагонали? Скорость чтения зависит от скорости восприятия каждого отдельного слова в тексте. 

Как быстро и эффективно исправить почерк?  Люди часто предполагают, что каллиграфия и почерк являются синонимами, но это не так.

Как научится говорить грамотно и правильно? Общение на хорошем, уверенном и естественном русском языке является достижимой целью.