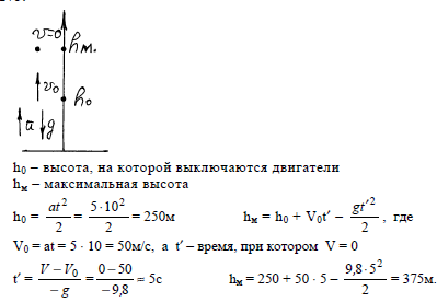
Ракета стартует с поверхности Земли и в течение 10 с движется с постоянным ускорением 5 м/с2. Затем двигатели ракеты выключаются. Найдите максимальную высоту, на которую поднимается ракета над поверхностью Земли. Сопротивлением воздуха пренебречь
спросил 11 Фев, 17 от simaks в категории школьный раздел


решение вопроса

+4

Решение задачи представлено в виде картинки и приложено к ответу

ответил 11 Фев, 17 от sofika

Связанных вопросов не найдено

Обучайтесь и развивайтесь всесторонне вместе с нами, делитесь знаниями и накопленным опытом, расширяйте границы знаний и ваших умений.

Популярное на сайте:

Как быстро выучить стихотворение наизусть? Запоминание стихов является стандартным заданием во многих школах. 

Как научится читать по диагонали? Скорость чтения зависит от скорости восприятия каждого отдельного слова в тексте. 

Как быстро и эффективно исправить почерк?  Люди часто предполагают, что каллиграфия и почерк являются синонимами, но это не так.

Как научится говорить грамотно и правильно? Общение на хорошем, уверенном и естественном русском языке является достижимой целью.