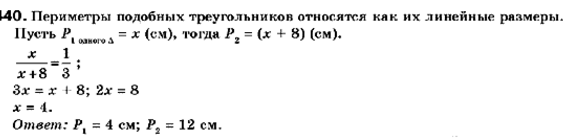
Периметр одного из двух подобных треугольников на 8 см больше периметра другого треугольника. Найдите периметры данных треугольников, если коэффициент подобия равен 1/3
спросил 04 Фев, 17 от simaks в категории школьный раздел


решение вопроса

+4

Ответ к задаче представлен в виде рисунка и приложен к ответу

ответил 04 Фев, 17 от sofika

Связанных вопросов не найдено

Обучайтесь и развивайтесь всесторонне вместе с нами, делитесь знаниями и накопленным опытом, расширяйте границы знаний и ваших умений.

Популярное на сайте:

Как быстро выучить стихотворение наизусть? Запоминание стихов является стандартным заданием во многих школах. 

Как научится читать по диагонали? Скорость чтения зависит от скорости восприятия каждого отдельного слова в тексте. 

Как быстро и эффективно исправить почерк?  Люди часто предполагают, что каллиграфия и почерк являются синонимами, но это не так.

Как научится говорить грамотно и правильно? Общение на хорошем, уверенном и естественном русском языке является достижимой целью.