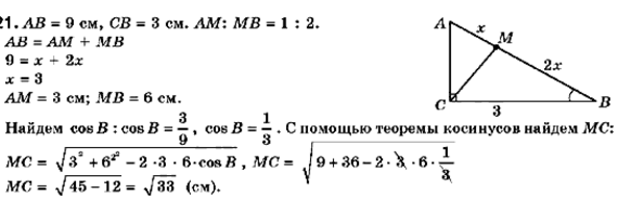
В треугольнике АВС известно, что А С = 90°, АВ = = 9 см, ВС = 3 см. На гипотенузе АВ отметили точку М так, что АМ : МВ = 1:2. Найдите СМ
спросил 04 Фев, 17 от simaks в категории школьный раздел


решение вопроса

+4

Ответ к задаче представлен в виде рисунка и приложен к ответу

ответил 04 Фев, 17 от sofika

Связанных вопросов не найдено

Обучайтесь и развивайтесь всесторонне вместе с нами, делитесь знаниями и накопленным опытом, расширяйте границы знаний и ваших умений.

Популярное на сайте:

Как быстро выучить стихотворение наизусть? Запоминание стихов является стандартным заданием во многих школах. 

Как научится читать по диагонали? Скорость чтения зависит от скорости восприятия каждого отдельного слова в тексте. 

Как быстро и эффективно исправить почерк?  Люди часто предполагают, что каллиграфия и почерк являются синонимами, но это не так.

Как научится говорить грамотно и правильно? Общение на хорошем, уверенном и естественном русском языке является достижимой целью.