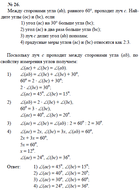
Между сторонами угла (ab), равного 60°, проходит луч с. Найдите углы (ос) и (be), если
1) угол (ас) на 30° больше угла (be);
2) угол (ас) в два раза больше угла (be);
3) луч с делит угол (ab) пополам;
4) градусные меры углов (ас) и (be) относятся как 2:3.
спросил 22 Дек, 16 от снежко в категории школьный раздел


решение вопроса

+4
Лучший ответ

решение к задаче приложено к ответу 

ответил 13 Авг, 17 от sweto
+4
Поскольку луч с проходит между сторонами угла (ab), по свойству измерения углов получаем:
Z(ac) + Z(bc) = Z(ab).
1) Z(ab) = Z(bc) + Z(bc) + 30°, 60° = 2 • Z(bc)+ 30°;
2 • Z(bc) = 30°;
Z(ac) = 45°, Z(bc)= 15°.
2) Z(ai) = 2 • Z(bc) + Z(bc), 60° = 3 • Z(bc),
Z(ac) = 40°, Z(6c) = 20°.
3) Z{ac) = Z(bc) = Z(ab) : 2 = 60° : 2 = 30°.
4) Z{ac) = 2x, Z(bc) = 3x, Z(ab) = 60°, 2x + 3x = 60°,
5x = 60°,
x=12°.
Z{ac) = 24°, Z(bc) = 36°.
Ответ: 1) Z(ac) = 45°, Z(bc) = 15°;
2) Z{ac) = 40°, Z(bc) = 20°;
3) Z(ac) = 30°, Z(bc) = 60°;
4) Z{ac) = 24°, Z(6c) = 36°.
ответил 22 Дек, 16 от viola

Связанных вопросов не найдено

Обучайтесь и развивайтесь всесторонне вместе с нами, делитесь знаниями и накопленным опытом, расширяйте границы знаний и ваших умений.

Популярное на сайте:

Как быстро выучить стихотворение наизусть? Запоминание стихов является стандартным заданием во многих школах. 

Как научится читать по диагонали? Скорость чтения зависит от скорости восприятия каждого отдельного слова в тексте. 

Как быстро и эффективно исправить почерк?  Люди часто предполагают, что каллиграфия и почерк являются синонимами, но это не так.

Как научится говорить грамотно и правильно? Общение на хорошем, уверенном и естественном русском языке является достижимой целью.