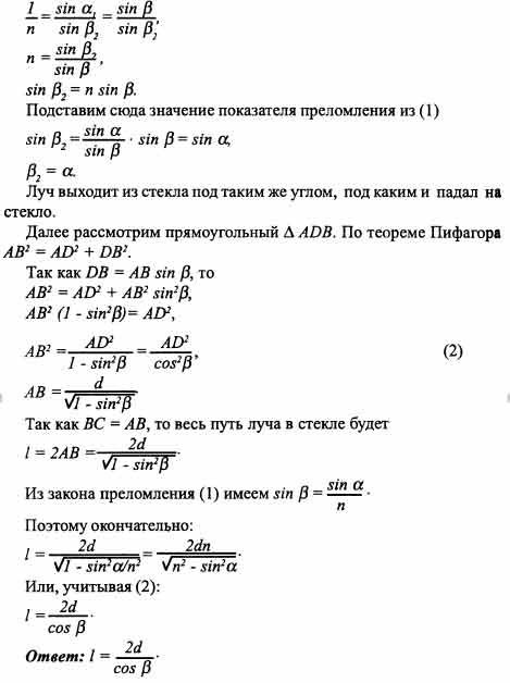
На стеклянную плоскопараллельную пластину падает луч света под углом а. Луч частично отражается от верхней поверхности, частично проходит внутрь пластины, снова отражается - теперь от нижней поверхности и затем выходит через верхнюю. Найдите угол выхода луча и длину пути, пройденного лучом в пластине. Толщина пластины d, показатель
спросил 29 Авг, 19 от liniska в категории школьный раздел


решение вопроса

+6

ответ к заданию по физике
 

ответил 29 Авг, 19 от kitkat

Связанных вопросов не найдено

Обучайтесь и развивайтесь всесторонне вместе с нами, делитесь знаниями и накопленным опытом, расширяйте границы знаний и ваших умений.

Популярное на сайте:

Как быстро выучить стихотворение наизусть? Запоминание стихов является стандартным заданием во многих школах. 

Как научится читать по диагонали? Скорость чтения зависит от скорости восприятия каждого отдельного слова в тексте. 

Как быстро и эффективно исправить почерк?  Люди часто предполагают, что каллиграфия и почерк являются синонимами, но это не так.

Как научится говорить грамотно и правильно? Общение на хорошем, уверенном и естественном русском языке является достижимой целью.