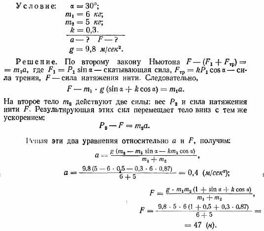
По наклонной плоскости с углом наклона 30° перемещается вверх тело массой 6 кг под действием второго тела массой 5 кг, связанного с первым нитью, перекинутой через   неподвижный  блок С каким ускорением будут двигаться тела и чему равна сила натяжения нити, если коэффициент трения 0,3?
спросил 26 Авг, 19 от манеза в категории школьный раздел


решение вопроса

+6

ответ к заданию по физике
 

ответил 26 Авг, 19 от гетман

Связанных вопросов не найдено

Обучайтесь и развивайтесь всесторонне вместе с нами, делитесь знаниями и накопленным опытом, расширяйте границы знаний и ваших умений.

Популярное на сайте:

Как быстро выучить стихотворение наизусть? Запоминание стихов является стандартным заданием во многих школах. 

Как научится читать по диагонали? Скорость чтения зависит от скорости восприятия каждого отдельного слова в тексте. 

Как быстро и эффективно исправить почерк?  Люди часто предполагают, что каллиграфия и почерк являются синонимами, но это не так.

Как научится говорить грамотно и правильно? Общение на хорошем, уверенном и естественном русском языке является достижимой целью.