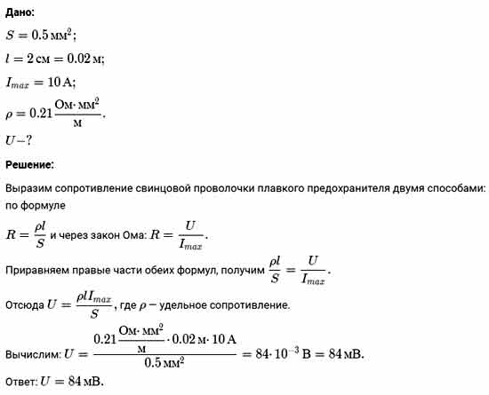
Свинцовая проволочка плавкого предохранителя имеет сечение S = 0,50 мм2 и длину l = 2,0 см. При каком напряжении сила тока в проволочке приняла бы предельно допустимое значение Iпред = 10 А?
спросил 18 Фев, 19 от Ольга Миронова в категории школьный раздел


решение вопроса

+8

ответ к заданию по физике
 

ответил 18 Фев, 19 от sadkova

Связанных вопросов не найдено

Обучайтесь и развивайтесь всесторонне вместе с нами, делитесь знаниями и накопленным опытом, расширяйте границы знаний и ваших умений.

Популярное на сайте:

Как быстро выучить стихотворение наизусть? Запоминание стихов является стандартным заданием во многих школах. 

Как научится читать по диагонали? Скорость чтения зависит от скорости восприятия каждого отдельного слова в тексте. 

Как быстро и эффективно исправить почерк?  Люди часто предполагают, что каллиграфия и почерк являются синонимами, но это не так.

Как научится говорить грамотно и правильно? Общение на хорошем, уверенном и естественном русском языке является достижимой целью.